Principal Component Analysis
Idea behind PCA: Principal Component Analysis is one of the dimensionality reduction techniques. If you are unsure of what is the need to reduce di…
Here are eighteen of the most recent topics. To learn more hit the "Show More" button at the bottom or "show all" at the right. Happy Learning :)
Idea behind PCA: Principal Component Analysis is one of the dimensionality reduction techniques. If you are unsure of what is the need to reduce di…
Before learning regression concepts we recommend you to go through the requisite mathematics such as vectors & Linear Algebra etc. Follow this li…
Before understanding Types of Hypothesis we must understand the below concepts. What is Population : In statistics, a population is a set of simil…
Here we are discussing a few very common types of probability distributions. They are: Normal Distribution : Normal distribution is a type of continu…
As we build a model to fit our data, we use training sample to train the model. From the training sample a portion of data is held out separately so …
Central Limit Theorem: If X is the random variable of a population distribution having finite [1] population mean ( u ) & finite variance ( σ² )…
KDE is the smoothing of random variable into a PDF. It's called a non-parametric way of estimating PDF of RV. At each point kernels for that re…
If we have a random variable(RV) with mean = 0 & variance σ² = 1, then that RV is called z i.e. Standard Normal Variate. Say, X = N ( u, σ² ) is…
Symmetric distribution : A symmetric distribution is a type of distribution where the left side of the distribution mirrors the right side. By defin…
Mean is sensitive to outliers. If our data has one or a few outlier then the mean may become corrupted. Mean tells us about the central tendency. The…
Before understanding dummy variable let us be clear about categorical variable. Categorical variable in a dataset is the kind of variable which is e…
GIT was created in 2005 by Linus Torvalds who also created Linux. It's a decentralized version control system. Many people can work on one single…
An algorithm is said to be solvable in Polynomial time (meaning solvable in a polynomial running time) if the number of steps involved in the algori…
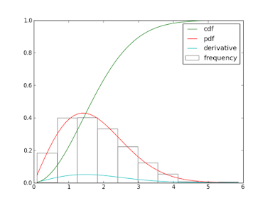
When a random variable (r.v.) can take any value over a range (finite or infinite), then its distribution is modeled using its Probability Density …
Lorem Ipsum is simply dummy text of the printing and typesetting has been the industry's.